戦禍における刀剣疎開~東京帝室博物館からの福島県翁島疎開を中心として~
- ダウンロード商品¥ 0無料ダウンロード翁島_20240713.pdf(3.15 MB)無料ダウンロード表紙_A4片面印刷.pdf(1020 KB)無料ダウンロード本文_A4両面短辺閉じ_20240713.pdf(2.51 MB)無料ダウンロード本文セルフ裁断A3両面長辺閉じ.pdf(2.5 MB)翁島_20240713.pdf表紙_A4片面印刷.pdf本文_A4両面短辺閉じ_20240713.pdf本文セルフ裁断A3両面長辺閉じ.pdf
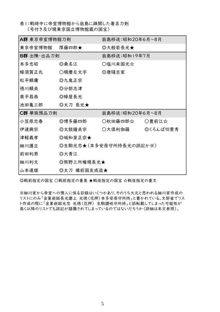
戦時中に東京帝室博物館から福島県会津地方の翁島高松宮別邸(天鏡閣)に文化財疎開が行われていた。 この中には、館所蔵の刀剣(厚藤四郎・大般若長光)、出品のため寄託中の刀剣(桑名江)、華族から預入られた刀剣(大倶利伽羅、太鼓鐘貞宗、豊前江、博多藤四郎、秋田藤四郎)などが含まれる。 本稿ではこの翁島疎開の時系列などをまとめる。 DLのファイルには以下の3件があります (1)翁島_20240713.pdf (表紙+本文) (2)表紙_A4片面印刷.pdf A4 一枚 A5冊子用の表紙 (3)本文_A4両面短辺閉じ_20240713.pdf (表紙・裏表紙) A5冊子印刷用にページ組替え済 (4)本文_A3セルフ裁断両面長辺閉じ.pdf A3をA4に裁断してA5冊子を作ります(コンビニ印刷代節約用) 印刷しない場合(1)のみでOKです。 (2),(3),(4)はコンビニコピー機等で印刷の際にご利用ください。 表紙のみをカラー印刷できるようにファイルをわけています。 表紙はなくても大丈夫です。 (4)はコンビニプリントで料金節約モードで印刷するときに使用してください。 冊子用にページの順番が変更されています。 ネットワークプリントにも登録します。 詳細はセキレイのX ポスト(これから投稿)を参照の事。 基本的にはファイル名の指示通りに印刷してください。 ーーーーーーーーーーー 本稿の調査に使用した東博のマイクロフィルム群は本年(2024)10/1以降、閲覧が制限されます。(東博資料室の利用案内参照) 翁島疎開についてこれから調査したいと考えている方で、私が複写を持っている範囲ではありますが資料を見たい方はお知らせください。 記録として残すために、今年(2024)の8月か9月ごろには書籍版を出そうかなと思います。 誤字・脱字、情報間違い、関連情報や感想などありましたら、 お題箱 https://odaibako.net/u/WagtailW までお寄せください。











